导航
EN
走进福瑞堂
发展历程
企业文化
关于我们
关爱与责任
营业执照
产品中心
明星产品
心脑血管科用药
皮肤科与五官科用药
泌尿科与呼吸科用药
儿科妇科美容科用药
风湿科与精神科用药
营养补益用药
清热止痛退烧用药
胃肠道科、肝胆科、呼吸科用药
中药饮片
原料药
新闻中心
公司新闻
行业新闻
视频中心
产品学术
加入我们
人才招聘
校园招聘
社会招聘
联系我们
产品学术
首页
>
产品学术
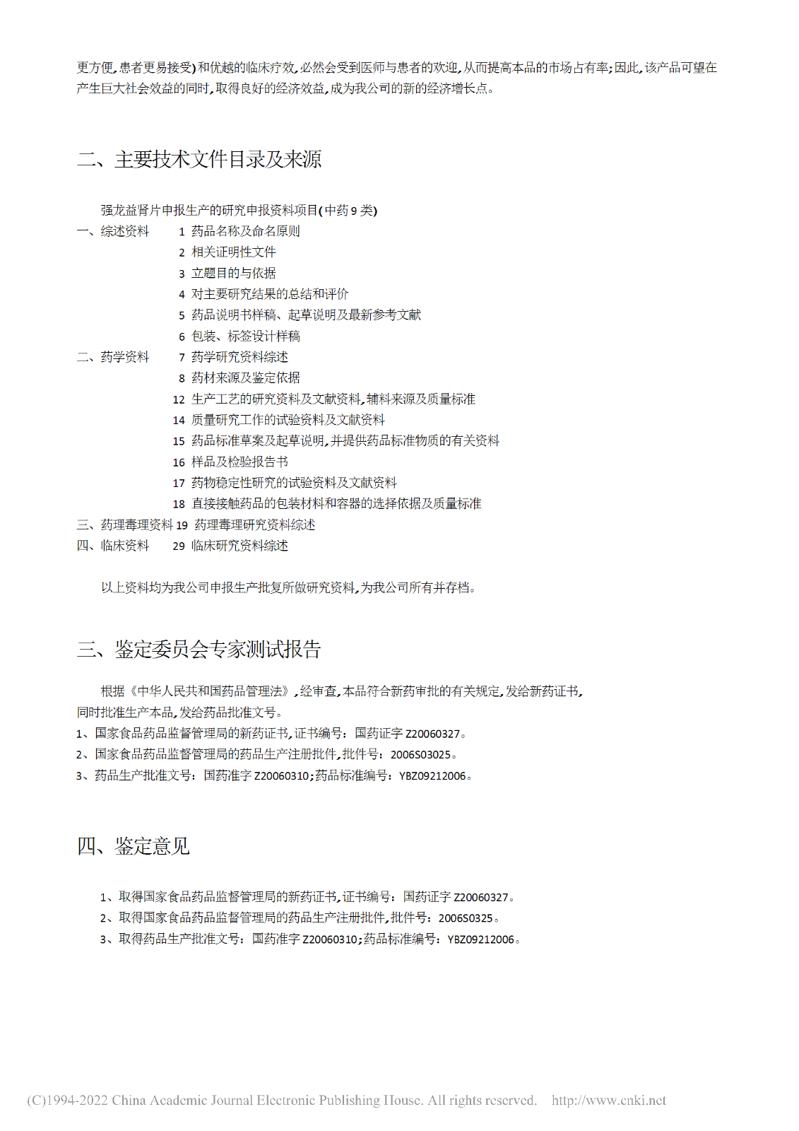
强龙益肾片的生产研究_陈智锋
发布时间:2025-02-17 作者:福瑞堂制药
上一篇:已经没有了
下一篇:神经网络分析香丹注射液抗心...血有效成分的谱效相关性研究_尹永芹