导航
EN
走进福瑞堂
发展历程
企业文化
关于我们
关爱与责任
营业执照
产品中心
明星产品
心脑血管科用药
皮肤科与五官科用药
泌尿科与呼吸科用药
儿科妇科美容科用药
风湿科与精神科用药
营养补益用药
清热止痛退烧用药
胃肠道科、肝胆科、呼吸科用药
中药饮片
原料药
新闻中心
公司新闻
行业新闻
视频中心
产品学术
加入我们
人才招聘
校园招聘
社会招聘
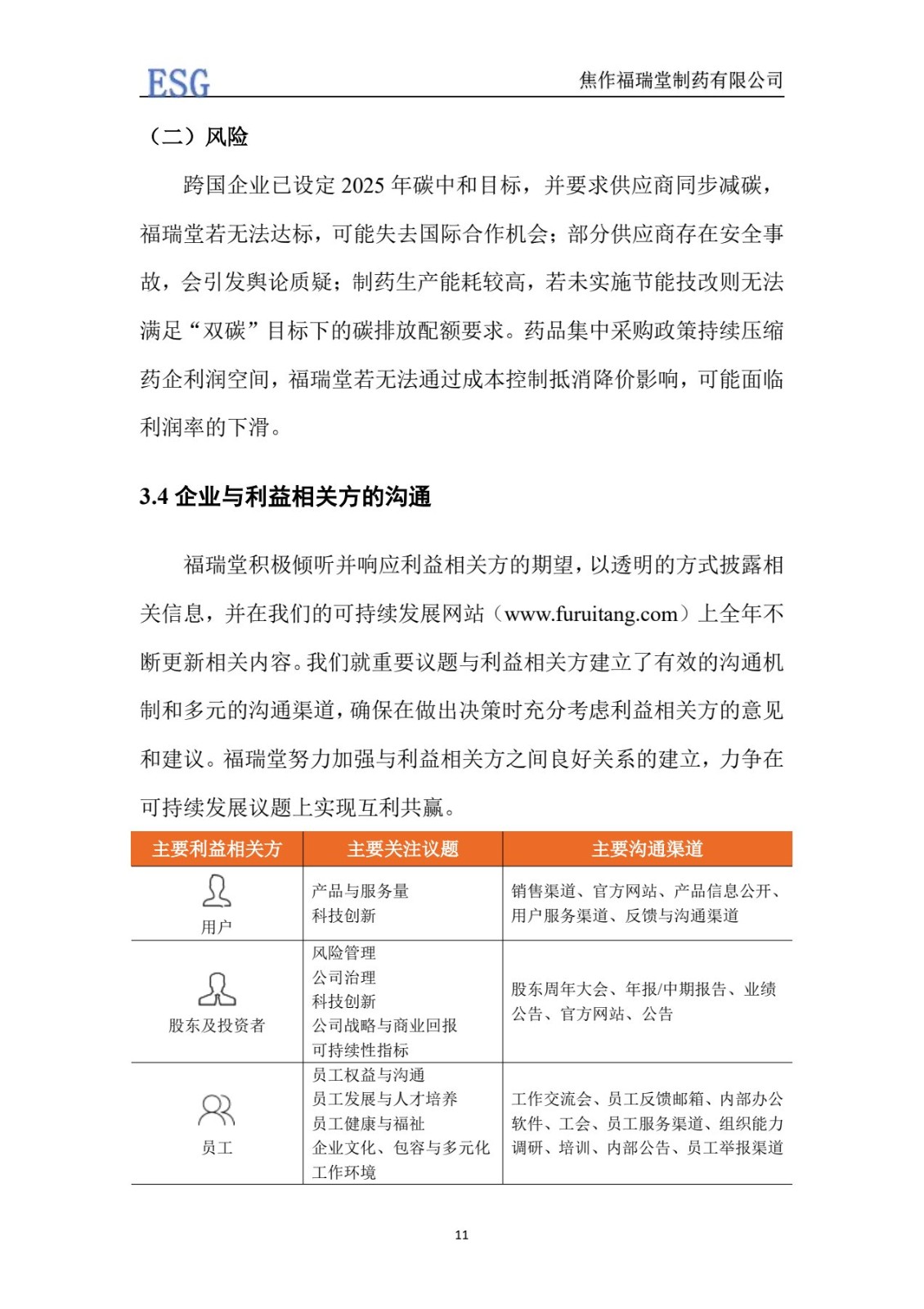
联系我们
公司新闻
首页
>
新闻中心
>
公司新闻
公司新闻
行业新闻
视频中心
焦作福瑞堂制药2024年环境、社会及管 治报告(ESG)
发布时间:2025-09-10 作者:福瑞堂制药
上一篇:福瑞堂制药:“虚位以待,职等你来”!
下一篇:关于通便灵胶囊说明书修订的公告